英文題目:Single cell and spatial transcriptomics in human tendon disease indicate dysregulated immune homeostasis
發表雜志:Annals of the Rheumatic Diseases
影響因子:19.104
研究背景
肌腱病,包括以疼痛和功能受限為特征的多因素肌腱疾病仍然是肌肉骨骼醫學的重大疑難問題。最近的研究結果強調了免疫介導機制在肌腱疾病中的關鍵作用,印證了通常與炎癥性風濕病和肌肉骨骼疾病 (RMD) 相關的關鍵的免疫學和生物力學因素,在肌腱中也會表現出來。單細胞技術(scRNAseq) 越來越多地應用于風濕病學,以識別驅動疾病發病機制的關鍵細胞表型。盡管在小細胞數量和異質肌腱活檢方面做出了努力,仍然沒有詳細的空間肌腱細胞圖譜預知轉化目標。因此本文利用scRNAseq和空間轉錄組(ST)強強聯合,進行細胞間相互作用分析以構建動態細胞微環境的圖譜,驅動人類慢性肌腱疾病的發展。
百邁客提供單細胞系列產品包括6大核心產品:單細胞轉錄組、空間轉錄組、單細胞免疫組庫、單細胞ATAC-seq、單細胞核轉錄組、單細胞全長轉錄組。同時實現了百邁客單細胞轉錄組、空間轉錄組APP分析,深入大數據挖掘,一鍵快速分析,單細胞和空間轉錄組的聯合分析近似實現單細胞分辨率的空間異質性,助您進入時空組學研究新時代。
實驗材料
收集接受肩關節手術的肩袖撕裂患者的岡上肌和肌腱標本,只有在術前MRI掃描中沒有發現肩胛下肌腱病變,或關節鏡檢查時肩胛下肌腱的大面積損傷時,才納入患者。
患者入組條件:
1) 有肩痛和功能障礙病史
2) 患肩沒有做過手術
3) X線照片無肩膀骨折
4) 無類風濕性關節炎或骨關節炎病史
常規前交叉韌帶(ACL)重建時獲得的健康肌腱(腘繩肌腱)作為獨立對照組。(在其他體外肌腱研究中,通常也使用腘繩肌腱作為與病變肩腱比較的替代對照。)
實驗方法
10x Genomics單細胞轉錄組、10x Genomics 空間轉錄組
岡上肌和肌腱樣本信息

研究結果
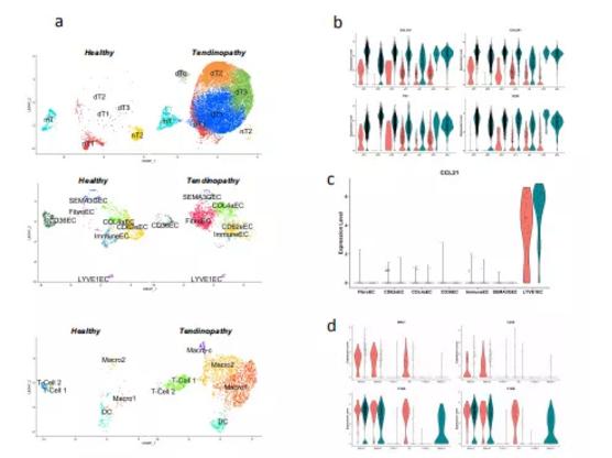
在健康(4例活檢組織,n=3040 細胞)和患病(5例活檢組織,n=19084 細胞)肌腱中,發現同時存在內皮細胞、免疫細胞和基質細胞(圖 1A)。每個細胞類型都存在于疾病和健康組織中,但具有不同的定量和定性特征。在基質細胞中鑒定到了一種“壁畫型”基質細胞(圖 1B)。包含有周皮細胞的壁細胞,可能是肌腱中的祖細胞;有趣的是,這些細胞在表型上與類風濕性關節炎 (RA) 滑膜中NOTCH3高壁細胞相似,后者可以在通過JAG1與內皮細胞 (EC) 相互作用分化為成纖維細胞。

圖1 健康和患病人肌腱的細胞組成和相互作用 A-D
(A) 使用正常(n=4,人腘繩肌腱)和患病(肌腱病,n=5,人岡上肌腱)人肌腱用于單細胞分析。UMAP展示了具有標記基因的內皮細胞、免疫細胞、基質肌腱細胞和基質壁細胞。(B) 肌腱的基質細胞:壁肌腱細胞 (mT)、正常肌腱細胞 1 (nT1)、正常肌腱細胞 2 (nT2)、患病肌腱細胞 1 (dT1)、患病肌腱細胞 2 (dT2)、患病肌腱細胞 3 (dT3) 和患病循環肌腱細胞 (dTc)。(C) 肌腱的免疫細胞:樹突狀細胞 (DC)、巨噬細胞 1 (Macro1)、巨噬細胞 2 (Macro2)、循環巨噬細胞 (Macro-C)、T-Cells1 (T-Cell1) 和 T-Cells2 (T-Cell2)。(D) 肌腱的內皮細胞 (EC):CD36 high EC (CD36EC)、E-Selectin EC (CD62eEC)、膠原 4 血管 EC (COL4aEC)、免疫樣 EC (ImmuneEC)、LYVE1 陽性 EC (LYVE1EC) 和 SEMA3G 陽性 EC (SEMA3GEC)。
細胞間相互作用和ST分析表明類似的現象可能也會肌腱病的壁細胞和SEMA3G ECs之間發生(圖1F)。在所有患病的基質細胞群中,細胞外基質蛋白基因(例如COL1A1、COL3A1、FN1、BGN)表達量更高,這被認為是肌腱病的標志性特征(圖S2B)。此外,通路分析表明基質細胞簇從對正常肌腱中免疫細胞和細胞因子反應的負調節(圖S3A),轉變為促進免疫細胞募集和激活,同時伴隨有患病肌腱中細胞因子分泌和反應過程的狀態(圖S3B,C)。
圖2? 健康和患病人肌腱的細胞組成和相互作用 E-F
(E) 肌腱中的肌腱細胞-免疫細胞相互作用(n = 3 健康,4 患病)。來自健康(粉紅色)和患病(綠色)肌腱的肌腱基質細胞中APP和MIF表達的小提琴圖。正常人肌腱中基質APP和巨噬細胞LYVE1 的空間表達可視化,和患者肌腱中的基質MIF和巨噬細胞CD74空間表達可視化,方框突出顯示了共表達區域。在來自健康(粉紅色)和患病(綠色)肌腱的免疫細胞中LYVE1和CD74表達 的小提琴圖。Biorender 信息圖總結了肌腱疾病中肌腱細胞-免疫細胞的相互作用。(F) 肌腱中的EC-肌腱細胞相互作用。
單細胞轉錄組數據發現了7種PECAM1 + ECs亞型(圖 1D),包括一種能產生CCL21的LYVE1 + ECs,并發現該亞群可以調節樹突細胞 (DC) 遷移。另外結果顯示CCL21在肌腱病患者的這些細胞中上調(圖 S2C)。DC 包含有正常肌腱中的最大免疫細胞群(圖 1B)。有趣的是,DC 也存在于患病的肌腱中,但是卻表現出更高水平的 DC 激活和更低水平的C1Q基因(調節性 DC 標記物)(S2D)。通過進一步分析差異上調基因的通路富集,證實肌腱病患者中 DC 的激活以及隨后的T細胞也被激活(圖 S3D,E)。這種激活部分原因可能是由于基質蛋白表達的增加,例如FN1,它可以激活 DC 并導致組織內 T 細胞群的改變,這可能有助于驅動疾病發展慢性化的機制。
圖S2
此外,在患者肌腱中發現了三個巨噬細胞群,其中之一就是循環巨噬細胞(圖 1C,圖 S2A),這類細胞群是患病組織所獨有的。正常肌腱中巨噬細胞的轉錄圖譜分析最類似于組織修復和碎片清除(圖 1E,圖 S2D)。在正常肌腱內發現APP在肌腱細胞中表達,這可以誘導巨噬細胞中促進表型的分解。然而,在患者的基質中APP 的表達降低,這與患病組織巨噬細胞內LYVE1 的表達降低相吻合(圖 1E,圖 S2D)。這些巨噬細胞亞群與RA緩解有關。
進一步的證據表明基質環境可能誘發炎癥變化,包括MIF在患者肌腱細胞中表達增加(圖 1E,圖 S2B),然后可以通過其受體CD74誘導促炎作用,CD74在患者肌腱的巨噬細胞中表達上調(圖 1E ,圖 S2C )。

圖S3
從細胞間相互作用分析產生ST指示性數據表明基質誘導免疫調節。因此假設肌腱內免疫區室的主要作用是調節和解決損傷;然而隨著微創傷的累積,肌腱細胞發起的碎片去除和基質修復的基本過程可能導致免疫區室陽性擴增。進一步提出,在患者肌腱內,免疫穩態可能變得不平衡,激活的免疫細胞由內皮細胞和基質細胞引發,促進炎癥循環和異常組織修復。炎癥環境,包括在這個初步肌腱圖譜中明確證明的細胞因子通路,在一系列炎癥性RMDs中產生有效的免疫干預。最值得關注的是在人類肌腱疾病中定位和研究這些通路的潛力。
參考文章:
Akbar M, MacDonald L, Crowe LAN, et al. Single cell and spatial transcriptomics in human tendon disease indicate dysregulated immune homeostasis [published online ahead of print, 2021 May 17]. Ann Rheum Dis. 2021;annrheumdis-2021-220256.





京公網安備 11011302003368號